Emery County Libraries - UI Design & Development

Designed website
Prototyped a Design
Conducted usability testing
+1
Project Year: 2022
The mission of the Emery County Library System is to provide the resources and services for lifelong learning, the space and opportunities to gather and connect, and to foster a love of reading.

They were looking for a modern design that could be powered by a user friendly a CMS for their staff to make needed updates to content for each library branch. They also asked us to help them create a new branding and guidelines that would strengthen the trust and vision of the organization

Tasks We Handled:
  • UX Research
  • Information Architecture
  • Strategy
  • Design
  • Web Development
  • Usability Testing

 Approach: 

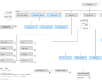
  1. After conducted a heuristic review, code audit of the existing site and competitive analysis, we planned out the new information architecture. 
  2. In the new architecture we identified several content types that would need layouts for, and created relevant concepts in the initial wireframes
Solutions:

  1. Based on outlines content types in the new site architecture, we initially accounted for these layout concepts in our early wireframes. 
  2. Once we had a work breakdown structure agreed upon, we focused on creation of new branding with accompanying style tiles for use in the site design.
  3. Next we created a new information architecture for both the user and admin features.  These were used to craft wireframes that demonstrated the new proposed design concepts.  
  4. Approved wireframes were converted into more high fidelity mockups 
  5. Developed all front and backend code for site, and published to existing servers. This included the ability for branch staff to add and edit content on their own, as opposed to only being able to upload static pdf newsletters as they were limited to on their old site.
  6. Workflow training, HTML templates and style guide was created for staff to use to produce and publish content on their own
Affect/Outcome:

  1. Traversing from low fidelity architecture maps to wireframes, all the way to high fidelity prototypes, we iterated on multiple versions of the layouts needed for all content types.
  2. The client was included in the steps from architecture to final code ready prototypes, which we then used to build out the site in Craft CMS